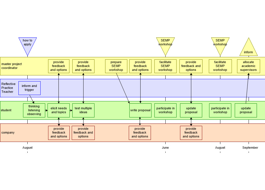
USNmasterProjectProcess.fullsize.gif

USNmasterProjectProcess

wmf file for easy import in PowerPoint USNmasterProjectProcess.wmf

cross reference